ng体育官网-官方:津门虎丛震、上港买提江飞踹被罚停赛一场
5月8日,中国足协官方公告,上海海港中场买提江停赛一场,罚款1万。
2021年5月5日,中超第三轮,上海申花对阵上海海港,买提江飞铲于汉超被直红罚下。
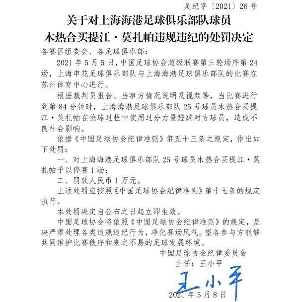
足协在官方公告中写道:“根据裁判员报告、当事方情况说明及视频等,当比赛进行到第84分钟时,上海海港足球俱乐部队25号球员木热合买提江·莫扎帕在抢球过程中使用过分力量蹬踹对方球员,造成不良社会影响。
依据《中国足球协会纪律准则》第五十三条之规定,作出如下处罚:
一、对上海海港足球俱乐部队25号球员木热合买提江·莫扎帕予以停赛1场;
二、罚款人民币1万元。
上述处罚应按照《中国足球协会纪律准则》第十七条的规定执行。”

同时,又官方宣布,天津津门虎球员丛震使用过分力量蹬踹对方球员,予以停赛一场,罚款1万元。
在中超第三轮,天津津门虎vs河北比赛的第78分钟,丛震双脚离地飞铲梅米舍维奇,被直接红牌罚下。
足协在官方公告中写道:“根据裁判员报告、当事方情况说明及视频等,当比赛进行到第78分钟时,天津津门虎足球俱乐部队39号球员丛震在抢球过程中使用过分力量蹬踹对方球员,造成不良社会影响。
依据《中国足球协会纪律准则》第五十三条之规定,作出如下处罚:
一、对天津津门虎足球俱乐部队39号球员丛震予以停赛1场;
二、罚款人民币1万元。
上述处罚应按照《中国足球协会纪律准则》第十七条的规定执行。”

发表评论